填埋场地下水监测井洗井服务标书投标方案(145页)

3.0 标书专业制作 2024-12-03 71 715.94KB 145 页 77金币 海报
侵权投诉
填埋场地下水监测井洗井服务标书投标方案(145页).docx

共145页,预览29页

还剩页未读, 继续阅读

作者:标书专业制作 分类:服务类 价格:77金币 属性:145 页 大小:715.94KB 格式:DOCX 时间:2024-12-03
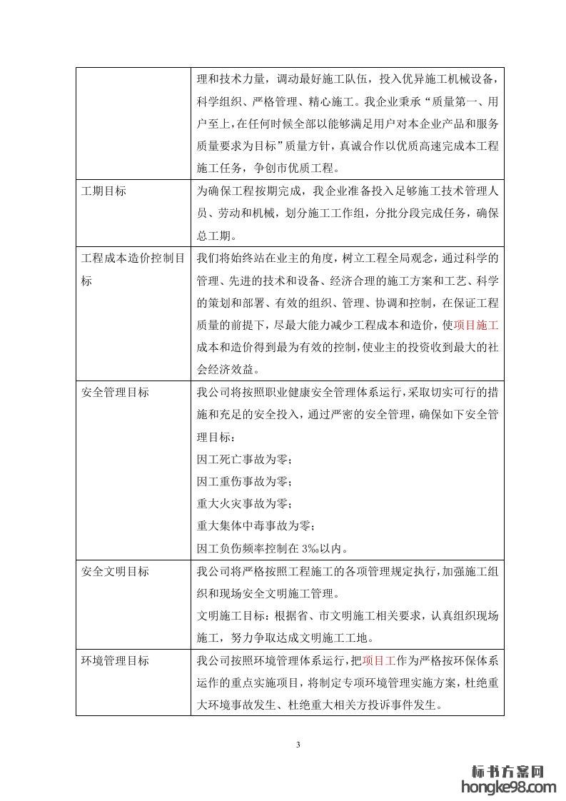
/ 145
客服
关注