下载文档到电脑,查找使用更方便
已全部加载
标签: #投标方案 #投标
共78页,预览20页
开通会员享3折优惠下载(仅需19.80元)
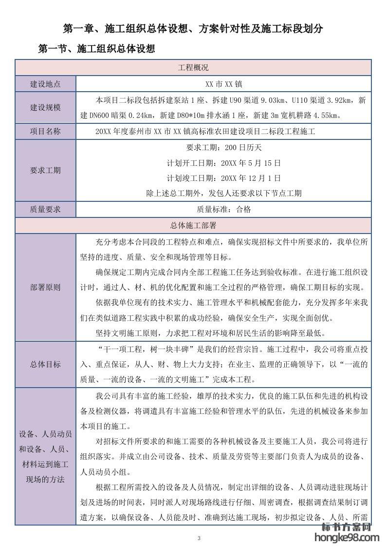
标题:图表村镇高标准农田建设项目二标段标书投标方案(78页)
页数:78 页
格式:docx
大小:15.99MB
价格:66.0 金币
可用金币:0.00
优惠信息:开通会员享3折优惠下载(仅需19.80金币)
0.0分
保存海报,分享给朋友
分享文档可以赚钱啦!分享本文档到各个平台
用户通过您的分享链接下载本文档,每次您将获得本文档
实际成交价格30%的收益分成。
保存图片或复制链接,分享给朋友
微信扫一扫联系客服
关注我们